Iklan 300x250

38 java class hierarchy diagram

Class diagram of Java Collections framework The Java collections framework has a very complex API hierarchy. The following class diagram shows a brief overview of the Java Collections Framework which is divided into four groups: List, Set, Map and Queue. Only the principal, commonly-used interfaces and classes are listed. Overview of Java | Figure 1-4 Class Hierarchy Java defines classes within a large hierarchy of classes. At the top of the hierarchy is the Object class. You can create classes that define behavior and state where it makes sense in the hierarchy, yet make use of preexisting functionality in class libraries.

PDF Casting in a Class Hierarchy Abstract Class Number and the Java Wrapper Classes. Summary of Features of Actual Classes, Abstract Classes, and Interfaces. Operations Determined by Type of Reference Variable. Casting in a Class Hierarchy. Using instance of to Guard a Casting Operation.

Java class hierarchy diagram

Java class hierarchy diagram

Collection Hierarchy in Java | Collection Interface - Scientech Easy Learn collection hierarchy in Java, methods of collection interface in Java, collections class in Java, collection framework consists of four core interface. Whenever you will go for any java technical interview, an interviewer can ask you one question related to Java collection hierarchy diagram. Java Hierarchy API | UML Diagrams UML diagrams. Basic Hierarchy structure diagram. Java Hierarchy API. One is based on class files, and uses Java Reflection to create the structure; the other parses Java source files. Other modules may provide alternate source hierarchies - for example, a NetRexx support module could... Generic Class Hierarchies in Java - GeeksforGeeks Sometimes generic class acts like super-class or subclass. In Generic Hierarchy, All sub-classes move up any of the parameter types that are essential by super-class of generic in the hierarchy. Implement Triplet Class with Pair Class in Java using JavaTuples.

Java class hierarchy diagram. PDF UMLFJP.book | Class Diagrams Overview of UML for Java Programmers. Diagram Types. Class Diagrams. The Class Diagram in Figure 1-2 shows the major classes and relationships in the program. The dot structure of the sequence number shows the calling hierarchy. The TreeMap.add function (message 1) invokes the... java io class hierarchy diagram This tutorial has class hierarchy diagrams of java IO package. The large number of classes in the Java IO package is overwhelming and annoying. However, if we use Java, we still need to understand those classes. UML diagram JAVA Let's create a "UML class" diagram. This will automatically generate a template with an example. We'll delete its contents and add our own. To understand how to represent this in text, take a look at the PlantUML manual: plantuml class-diagram. Relying on these materials, let's get started creating our... PDF Fundamentals of OOP and Data Structures in Java | 1.6— Class 10.5 UML Description of Container Hierarchy. A hierarchy of collection interfaces is developed as a framework to support the concrete data structure classes in Part Two. In Java, every object before its creation must be declared to be of a given type, typically the class that the object is an instance of.

Java 8 - Collection Overview | Utilities Hierarchy Diagram The diagram below is a representation of the Collection hierarchy and covers the interfaces and classes we will study in this section. The diagram has several interfaces missing and also the java.util.EnumSet and java.util.Stack concrete implemetations which are not covered on the... Java constructs for real-world applications, Part 1 - IBM Developer Classes in Java code exist in hierarchies. Classes above a given class in a hierarchy are superclasses of that class. In the Java language, any class can have at most one direct superclass, but a class can have any number of subclasses. That's the most important thing to remember about... Common set of Java class hierarchy diagram - Programmer Sought JAVA UML diagram, class diagram, interface diagram, abstract class diagram. Java class set: Common implementation of Collection List This article will explain the three common implementations of LIST. OOP: Class Hierarchy The classes form a class hierarchy, or inheritance tree, which can be as deep as needed. The hierarchy of classes in Java has one root class, called Object, which is superclass of any class. Instance variable and methods are inherited down through the levels. In general, the further down in...

Java Exceptions Hierarchy Explained - Rollbar Java Exceptions Hierarchy. The class at the top of the exception class hierarchy is the Throwable class, which is a direct subclass of the Object class. The diagram below shows the standard exception and error classes defined in Java, organized in the Java exceptions hierarchy stuartsierra/class-diagram: Generate & display class hierarchy... com.stuartsierra/class-diagram. Generate & display class hierarchy diagrams for Java classes. Uses Graphviz via Rhizome to generate graphs. This tool helps you examine subsets of a class hierarchy. To see all of Clojure's built-in classes and interfaces in one big diagram, try the Clojure... PDF Software Architecture Design Patterns in Java Structure Diagrams Behavior Diagrams Model Management Diagrams Class Diagrams. Each pattern discussion starts with an explanation of the pattern followed by an example implemented in Java™ programming Class and sequence diagrams have been provided for examples in this book. visualization - Application to generate Java class hierarchy diagram Visually differentiates classes, abstract classes, interfaces, and enumerated types: yes it does as it uses UML. Interactive user interface: yes. Not the answer you're looking for? Browse other questions tagged java visualization class-hierarchy call-graph or ask your own question.

Swing Component Hierarchy - Borland® JBuilder™ Developer's ...

Swing Component Hierarchy - Borland® JBuilder™ Developer's ...

Welcome to Java-Class-Hierarchy-Viewer home Java Class Hierarchy Viewer is protected by copyright law and international treaties. The tool can be used only on our web-site, except obtaining prior written permission from us. If you are writing java documentations, the diagram will enhance qualities of your report, web-pages, books and papers.

exception class hierarchy - Android - Java - Kotlin - BLOG

exception class hierarchy - Android - Java - Kotlin - BLOG

UML2 Class Diagram in Java - DZone Java In the modelling world Class diagram forms the major chunk of the Unified Modelling Language (UML) architecture diagram. In this article we are planning to show some of the key usage of the class diagram and how they can be represented in Java. This article can be used as a reference for your...

Exception handling Java Class hierarchy Method Static ...

Exception handling Java Class hierarchy Method Static ...

Composition and Inheritance: Chapter 6 of Objects and Java In Java terminology, a more general class in an inheritance hierarchy is called a superclass. In other words, a class declared final cannot be subclassed. In an inheritance diagram, a final class is the end of the line.

Class Hierarchy Tree Solution | ConceptDraw.com

Class Hierarchy Tree Solution | ConceptDraw.com

PDF Projecting UML Class Diagrams from Java Code Models A UML class diagram models classes and interfaces of a software system as well as their relations. other artifacts, such as component or class diagrams. For object-oriented software development While the rst two can be easily determined by investigating the inheritance hierarchy respectively...

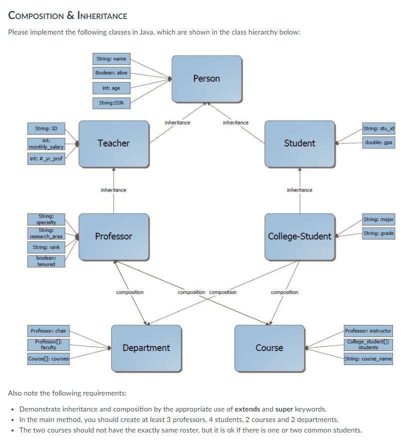
Solved COMPOSITION & INHERITANCE Please implement the | Chegg.com

Solved COMPOSITION & INHERITANCE Please implement the | Chegg.com

Class diagrams - Java Programming Classes in a class diagram correspond with classes in the source code. The diagram shows the names and attributes of the classes, connections Now the person class would be as follows: import java.util.ArrayList; public class Person { private String name; private int age; private ArrayList

Title

Title

Java : Collection Framework Hierarchy | Facing Issues On IT This hierarchy for the collection framework specifically mentioned the class and interface with respect to each type. Iterable Interface The Iterable interface is the root interface for all the collection classes because the All the classes and interfaces of the collection framework are in java.util package.

OOP: Class Hierarchy

OOP: Class Hierarchy

The Java class hierarchy The Java class hierarchy. Java rules out multiple inheritance. In fact, not only is the hierarchy tree-like, Java provides a universal superclass called Object that is defined to be the root of the entire class hierarchy.

Class diagram of Map API

Class diagram of Map API

UML Tutorial 3.0 - Basics of Java Class Diagrams in Eclipse with... In this video will be explained how to create a basic Java based UML Class Diagram in Eclipse with the Papyrus Plugin.

Arrays and the Class Hierarchy - Learning Java, 4th Edition ...

Arrays and the Class Hierarchy - Learning Java, 4th Edition ...

Figure 3-1. A class hierarchy diagram Because every class has a superclass, classes in Java form a class hierarchy, which can be represented as a tree with Object at its root. Figure 3-1 shows a class hierarchy diagram that includes our Circle and PlaneCircle classes, as well as some of the standard classes from the Java...

Collection Hierarchy

Collection Hierarchy

Java Inheritance | Class Hierarchies Class Hierarchies. Java Inheritance Basics. When one class inherits from another class in Java, the two classes take on certain roles. Here is diagram illustrating a class called Vehicle, which has two subclasses called Car and Truck.

Type Hierarchies in Scala | Baeldung on Scala

Type Hierarchies in Scala | Baeldung on Scala

appendix B -- Class Hierarchy Diagrams The diagrams in this appendix are class hierarchy diagrams for the package java and for all the subpackages recursively below it in the Java 1.0 binary release. Each page contains the class hierarchy for one package (or a subtree of a particularly large package) with all its interfaces included...

CIS 35A: Introduction to Java Programming

CIS 35A: Introduction to Java Programming

Generic Class Hierarchies in Java - GeeksforGeeks Sometimes generic class acts like super-class or subclass. In Generic Hierarchy, All sub-classes move up any of the parameter types that are essential by super-class of generic in the hierarchy. Implement Triplet Class with Pair Class in Java using JavaTuples.

Java Exception Class Hierarchy

Java Exception Class Hierarchy

Java Hierarchy API | UML Diagrams UML diagrams. Basic Hierarchy structure diagram. Java Hierarchy API. One is based on class files, and uses Java Reflection to create the structure; the other parses Java source files. Other modules may provide alternate source hierarchies - for example, a NetRexx support module could...

The UML 2 class diagram – IBM Developer

The UML 2 class diagram – IBM Developer

Collection Hierarchy in Java | Collection Interface - Scientech Easy Learn collection hierarchy in Java, methods of collection interface in Java, collections class in Java, collection framework consists of four core interface. Whenever you will go for any java technical interview, an interviewer can ask you one question related to Java collection hierarchy diagram.

java io class hierarchy diagram

java io class hierarchy diagram

Class Diagram Relationships in UML Explained with Examples

Class Diagram Relationships in UML Explained with Examples

Apache Harmony - DRL Java 2D*

Apache Harmony - DRL Java 2D*

Exception Handling Java Class Hierarchy Method Static ...

Exception Handling Java Class Hierarchy Method Static ...

Javanotes 8.1.3, Section 5.7 -- Interfaces

Javanotes 8.1.3, Section 5.7 -- Interfaces

Managing the “not so visible” dependencies in your Java code ...

Managing the “not so visible” dependencies in your Java code ...

Collection Hierarchy | H2kinfosys Blog

Collection Hierarchy | H2kinfosys Blog

Free Java Tutorials - Flow Control - Exception Overview. - Java 5

Free Java Tutorials - Flow Control - Exception Overview. - Java 5

Class Hierarchy Java Inheritance Animal, PNG, 1309x831px ...

Class Hierarchy Java Inheritance Animal, PNG, 1309x831px ...

IO Class Hierarchy

IO Class Hierarchy

Java Class Hierarchy

Java Class Hierarchy

Java domain proxy hierarchy

Java domain proxy hierarchy

Java Swing Tutorial: How to Create a GUI Application in Java

Java Swing Tutorial: How to Create a GUI Application in Java

Subclasses and Inheritance (Java in a Nutshell)

Subclasses and Inheritance (Java in a Nutshell)

Exceptions Hierarchy in Java

Exceptions Hierarchy in Java

Java 8 - Collection Overview

Java 8 - Collection Overview

Standard Library | Scala 2.13

Standard Library | Scala 2.13

Exception Hierarchy in Java

Exception Hierarchy in Java

The Class Loader Hierarchy (Sun Java System Application ...

The Class Loader Hierarchy (Sun Java System Application ...

OOP Inheritance & Polymorphism - Java Programming Tutorial

OOP Inheritance & Polymorphism - Java Programming Tutorial

Java Unleashed Second Edition

Java Unleashed Second Edition

Java Exceptions Hierarchy Explained - Rollbar

Java Exceptions Hierarchy Explained - Rollbar

Java inheritance hierarchy, Assignment Help, Inheritance

Java inheritance hierarchy, Assignment Help, Inheritance

Class Hierarchy of Java Swing Components

Class Hierarchy of Java Swing Components

0 Response to "38 java class hierarchy diagram"

Post a Comment

Iklan Atas Artikel

Iklan Tengah Artikel 1

Iklan Tengah Artikel 2

Iklan Bawah Artikel